咨询电话
400-123-4567
手 机:13988999988
电 话:400-123-4567
传 真:+86-123-4567
邮 箱:[email protected]
地 址:广东省广州市天河区88号
电 话:400-123-4567
传 真:+86-123-4567
邮 箱:[email protected]
地 址:广东省广州市天河区88号
微信扫一扫
如果你超过40岁,一定要接受这两项健康检查。
作者:365bet体育投注日期:2025/12/08 11:27浏览:
一年一次要检查的项目这么多,该检查什么?不是有很多人担心这个问题吗?随着年龄的增长,我们的器官也会衰老。如果检查太多,你会担心浪费钱。如果你得分太低,你可能会失去重要的分数......
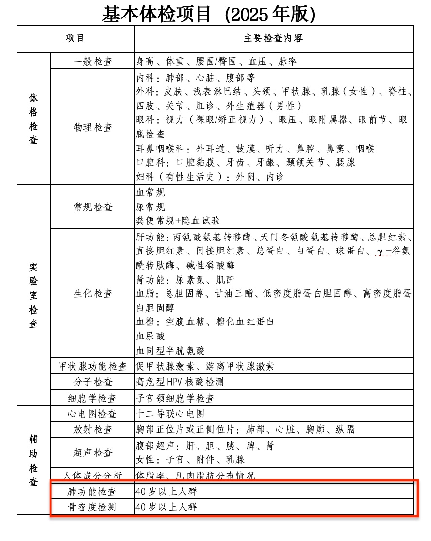
别惊慌。国家卫健委近日发布《成人体检项目推荐指南(2025年版)》,明确建议40岁及以上人群强制进行两项检查。有两个要素:肺功能测试和骨密度测试。
40年后
肺部开始悄无声息地迅速衰老。
研究表明,肺功能在 20 至 25 岁之间达到顶峰,然后开始下降。 40岁显然是一个“不稳定的年龄”,肺部衰老开始加速。可怕的是,肺功能恶化的早期阶段,几乎没有任何症状。如果您注意到走了几步后开始喘息或咳嗽,这可能是一个征兆你的肺部正在悄然恶化。
建议40岁以上的人进行体检,检查肺功能。肺功能检查的主要内容分为通气功能检查、换气功能检查和气道反应性检查。使用专门的设备来评估肺部的生理功能,例如通气和换气。如有必要,应结合胸部 X 光检查和 CT 扫描来检查肺部是否有任何病变(例如结节、炎症或肿瘤)。
1、心肺功能恶化时出现五种症状。
肺功能下降的早期症状常常被忽视。如果同时出现以下两种或两种以上症状,建议及时关注肺部健康。
(1)长时间咳嗽:如果没有明确的诱因,如感冒或过敏,咳嗽持续超过2个月。
(2)活动后呼吸急促:爬到三楼会出现明显的呼吸急促,在平地上快速行走也会出现呼吸困难。
(3)呼吸杂音:呼吸过程中伴有异常声音,如“嘶嘶声”或“拉风箱”等。
(4)经常疲劳:日常生活中经常感到疲倦无力,即使充分休息也难以恢复。
(5)胸闷不适:胸闷明显,尤其是早上起床或晚上睡觉时。
2.改善肺功能训练,试试这三种方法。
肺功能的训练对于改善呼吸系统健康至关重要。通过一系列具体的科学练习,可以增加呼吸肌的力量,提高呼吸效率,呼吸轻松自如。
以下是一些在家锻炼肺功能的推荐方法。
(1) 歌唱或吹奏管乐器:通过歌唱或吹奏管乐器通过仪器,您可以控制呼吸的节奏和强度,训练与呼吸相关的肌肉,提高肌肉力量和耐受力。
(2)深呼吸训练:在安静舒适的地方,闭上眼睛,放松身体,用鼻子缓慢呼吸,迫使空气深入肺部。接下来,通过嘴慢慢呼气,反复练习深呼吸,每次几分钟。这可以保护和改善肺功能。
(3)有氧运动:跑步、游泳、骑自行车、练习八段拳、太极拳等。这些有氧运动可以改善心肺功能,增加肺泡吸收和利用氧气的能力,促进血液循环,提高体质。
40年后
骨质开始“像悬崖一样”下降
在人的一生中,骨量遵循抛物线曲线。
⬇️骨量随着年龄的增长而显着增加,从出生到20岁。
⬇️30岁到40岁是骨骼发育的时期人一生中密度最高。
⬇️从40岁开始,骨质开始减少,骨骼“如悬崖般衰老”。
女性在更年期后体重减轻得更快,但男性也不能免受更年期的影响。男性和女性在 40 岁时都应该进行骨密度测试,以了解自己的骨量情况。是的,如果你超过50岁,你应该每年进行一次骨密度测试,这可以帮助检测早期骨折的易感性。
1、出现这五种症状就是骨质疏松的征兆。
年轻人的优势在于拥有“较硬”的骨骼,但并不是每个人都拥有必要的骨量。以下症状可能是骨质疏松症的征兆。
(1) 身高降低(驼峰或脊柱受压)
(2)频繁发作
(3)轻微碰撞损坏
(4)持续性腰痛
(5)牙齿松动(颌骨减少)
如果骨密度持续降低,就会发生骨质疏松,不仅会引起腰痛,还会降低体力,增加患骨质疏松症的风险。疾病。访问起来会更容易。
2、练好“硬骨头”,做好三件事
(1)保证每日钙的摄入量:富含钙的食物有牛奶、酸奶、奶酪、豆腐、绿、黄色蔬菜、坚果、山核桃、虾等。
复旦大学附属中山医院健康管理中心供图
(2)每天接受15分钟的阳光照射。没有维生素D,钙的吸收就更困难。建议每天将自己暴露在阳光下 15 至 30 分钟(避免中午长时间暴露),并让手臂和脸部暴露在外。此外,蛋黄和深海鱼(鲑鱼、沙丁鱼)也富含维生素D。
(3)每天锻炼30分钟:当肌肉收缩时,骨骼伸长,成骨细胞活性受到刺激。我们建议每周3至5天,每天30分钟,步行、八旦拳、太极拳、哑铃练习、广场舞等。避免长时间坐着。每小时起床活动一下。
来源:人民日报H健康客户端
请转发给您的家人和朋友! ↓↓↓相关文章
- 2025/12/08如果你超过40岁,一定要接受这两项健康
- 2025/12/07【尊重成果,网络积力】连接四北村乡村
- 2025/12/06应辰:宪法保护出行,法治深入人心。
- 2025/12/05张湾区车城路街道开展森林防火培训:提

